脉速营销:GEO生成引擎优化,Deepseek、ChatGPT、豆包等生成式AI优化策略

一、从「搜索结果」到「AI 结果」的转变?
过去,我们使用传统搜索引擎(百度、谷歌、必应等)查阅资料时,需要在搜索框中输入关键词,然后在平均8-10条信息链接中逐个打开网页,通过肉眼筛选、信息拼凑才能获得有效答案。行业数据显示,用户平均需要访问3.2个网页才能完成一次有效信息获取。

而现在,通过AI搜索引擎(Deepseek、ChatGPT、豆包、腾讯元宝、文心一言、Kimi、通义千问等)智能平台带来根本性变革:用户使用自然语言提问即可获得结构化答案,交互轮次提升70%的同时,还支持语音指令、图片解析等新型交互方式。部分平台已实现智能追问功能,能主动引导用户完善问题描述。
行业研究机构数据显示,AI搜索市场正呈现爆发式增长态势。以2025年3月头部产品表现为例:OpenAI周活跃用户已突破4亿,DeepSeekApp的下载量突破了1亿,豆包月活跃用户达1.16亿,腾讯元宝月活用户达4164万,文心一言用户规模突破4.3亿。

值得注意的是,医疗、法律等专业场景的AI会话轮次已达5.8次,AI搜索平均会话轮次达2.8次(较传统搜索提升70%),用户粘性指标(DAU/MAU)达0.35。该数据反映了AI搜索在深度交互、语义理解和任务连贯性上的显著优势。未来,随着多模态能力和成本控制进一步优化,AI搜索交互体验将成为其核心竞争力之一。
二、生成引擎优化(GEO)介绍?
生成引擎优化(GEO)是一种针对生成式AI系统(如智能问答平台Deepseek、豆包,及大语言模型ChatGPT、文心一言、Kimi等)的内容适配策略,旨在提升品牌信息在AI生成答案中的引用权重与权威性呈现。与传统SEO聚焦网页搜索排名不同,GEO通过深度理解AI的认知决策逻辑,使品牌内容更高效转化为AI的"知识组件",从而获得智能推荐优势。

生成引擎优化(GEO)的技术框架基于生成式AI的"数据训练-实时检索-内容合成"三阶工作流展开,通过系统化改造品牌内容结构,使其深度嵌入AI的知识构建链条:
- 在预训练数据层,构建知识主权壁垒。通过发布行业白皮书、入驻学术数据库、创建结构化知识图谱,将品牌内容转化为AI模型的优质训练语料,占据基础认知的"数据制高点"。
- 在实时检索层,建立信息采信优势。运用语义向量优化技术、时效性标识系统、可信数据源认证,使品牌内容在AI联网检索时优先被识别为高置信度信息源。
- 在内容生成层,设计认知组装接口。通过模块化知识单元(FAQ原子化)、多模态内容锚点(图文/视频关联)、逻辑推理链显性化设计,使品牌内容成为AI生成答案的"标准构建元件"。
这种策略最终实现:当用户向AI咨询相关领域问题时,品牌内容如同"数字神经突触"般被智能调用,在自然对话流中完成专业信息的无痕植入。GEO的本质革新在于——从"被动等待用户检索"转向"主动参与认知构建",通过成为AI的"思维元件供应商"实现品牌知识的范式级传播。
三、哪些平台数据源AI引擎喜好?
生成式AI(Deepseek、ChatGPT、豆包、腾讯元宝、文心一言)依赖超大规模语料库训练(通常包含万亿级文本),但模型会优先吸收高可信度、结构化、高频出现的数据。在回答时会同步调用训练数据(内部知识库)和实时搜索结果(外部数据源)。

具体来看,AI引擎的数据源偏好本质上是「效率-效果-风险」的平衡。会更喜欢“结构化数据(如「脉速科技-整合营销服务-新媒体营销推广」)、高可信度数据(如「通过EEAT原则-筛选政府网站、权威媒体、学术数据库」)、高频数据(如「AI 大模型-参数规模-千亿级」)”等数据类型,而“近期发布、观点鲜明、论述完整、正文关联度高”的内容特征,更能够影响AI大模型给出的答案。
四、通过GEO优化实时搜索结果?
实时搜索结果(即联网搜索)是AI通过搜索 API、自身或第三方抓取技术获取最新信息,并结合大模型已有知识整合后输出的结果。其底层逻辑需兼顾 SEO Friendly(搜索友好)和LLMs Friendly(大模型友好)。

- SEO Friendly(搜索友好),让内容进入 AI 的 “搜索雷达”。确保内容能被搜索引擎(如Google、Baidu、Bing)或AI的搜索抓取模块有效收录、索引和排序,解决“信息可被找到”问题。
- LLMs Friendly(大模型友好),让内容适配 AI 的 “理解逻辑”。使搜索结果内容能被大模型快速解析、整合,并生成符合用户需求的自然语言回答,解决“信息可被理解”的问题。

SEO Friendly 与 LLMs Friendly分别解决了实时搜索的“入口”和“处理”问题:前者让内容进入AI的搜索范围,后者让内容能被AI高效利用。两者的协同优化,本质是在机器规则(搜索算法)与 人类需求(自然语言交互)之间搭建桥梁,最终实现 “用户提问-AI精准抓取-智能整合-自然回答”的闭环。
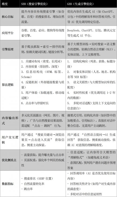
SEO与GEO之间的优化区别

传统SEO的逻辑是“让用户找到你”,而GEO的核心是“让AI主动推荐你”。生成式引擎优化(GEO)不会取代搜索引擎优化(SEO),而是建立在SEO的基础上。如果没有强大的SEO基础,GEO优化根本无法发挥作用。从技术层面来说,传统引擎依赖关键词匹配、页面权重和链接分析,本质是统计学模型。而AI引擎是基于大模型实现语义理解,推理用户潜在需求,自动整合信息,并生成答案。
人工智能驱动的搜索引擎仍然依赖于结构化、权威性和优化良好的内容。不同之处在于如何处理和呈现这些内容,这不仅是技术层面的优化,更是数字营销底层逻辑的重构——从“流量争夺”转向“认知渗透”,最终在AI的知识网络中建立品牌的“数字信任资产”。
六、脉速科技总结
从“关键词搜索”到“社交推荐”,再到“AI智能助手”,搜索生态的演变反映了技术驱动下用户需求升级。AI与社交的结合不仅降低了信息获取门槛,更将搜索从工具转化为问题解决中枢。未来,谁能更好地平衡精准性、交互性与商业化,谁就能在“搜索 社交 AI”新格局中占据先机。
在传统搜索上做SEO,如同公路广告牌,吸引流量却依赖用户主动搜索;而 AI搜索引擎优化,就像直接进入用户购物车,精准满足需求。过去广告主靠竞价排名博曝光,如今在新媒体平台输出优质内容,才是获取推荐的关键。
搜索技术不再是大厂专利,已融入小红书、微信、知乎等各类App。随着 2024年Q4模型推理成本下降80%,AI搜索加速进入规模商用。预计2026年,AI 搜索将覆盖全球83%的互联网用户,彻底改写信息获取方式。

脉速科技,一家全球领先的营销科技公司,十二年行业领先经验,拥有业界专业的数字营销、跨境出海精英团队。秉持“整合数字资源,技术驱动营销”的理念,基于强大的技术、数据、资源和服务能力,以超前互联网思维、雄厚技术实力,为企业客户提供综合的AI智能营销服务工作。
脉速营销针对品牌企业客户,进行综合性营销诊断分析及目标建立,从而达到品牌在全域平台中的良好形象塑造及知名度提升,让用户找到品牌、了解品牌、信任品牌。服务范围包括全网信息监测、品牌围栏搭建、权威媒体报道、小红书抖音种草、KOL达人营销、AI搜索优化(GEO)、品牌声誉管理、新媒体广告投放等。主要服务的客户群体覆盖银行机构、金融理财、旅游出行、食品酒水、美食宠物、古玩奢品、医疗生物、K12教育、企业服务、工程机械、新能源汽车等。
声明:本站所有文章资源内容,如无特殊说明或标注,均为采集网络资源。如若本站内容侵犯了原著者的合法权益,可联系本站删除。
